• 今天是
  • 登录个人中心
  • 繁體中文
  • 无障碍浏览
  • 英文版
  • 智能问答
  • 移动端应用
  • 首页
  • 政务动态
  • 政府信息公开
  • 服务大厅
  • 政民互动
  • 走进武进
  • 数据开放

您当前的位置:首页> 政务动态> 政务要闻> 内容

武进区入选全国首批中央财政支持普惠金融发展示范区
发布日期: 2022-06-05    来源:地方金融监管局  浏览次数:  字号:〖大 中 小〗
 

相关阅读:

 

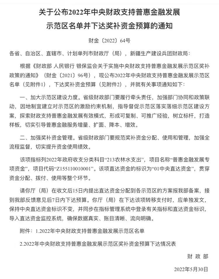
近日,财政部发布《关于公布2022年中央财政支持普惠金融发展示范区名单并下达奖补资金预算的通知》,公布2022年中央财政支持普惠金融发展示范区名单,武进区榜上有名。中央财政支持普惠金融发展示范区自2022年起实施,武进区也成为全省首批入选的三个地区之一。

近年来,在省、市财政、金融、人行、银保监等部门的大力支持下,武进区金融服务小微企业力度不断加大,水平不断提高。2021年高质量考核指标“普惠型金融重点领域贷款” ,武进区名列全市第一。2021年底,全区普惠型小微贷款余额456.25亿元,同比增长36.59%;普惠型农户生产经营性贷款余额34.01亿元,同比增长58.42%;新发放普惠型小微企业贷款平均利率4.65%,同比降低4.38%。

针对企业需求,武进区打造全省首家综合金融服务平台区级子平台“武进金融超市”,已超1.6万家企业接入平台,累计解决需求257亿元。武进区政府先后与工商银行等5家银行开展战略合作,协议金额超900亿元,大力引入金融活水,支持区域经济发展。设立5亿元的新武创股权投资基金和1亿元的蒲公英天使基金,分别支持全区上市后备企业的融资需求和初创期、种子期企业的融资需求,利用财政资金撬动金融资源有效投入。深入推进“政银担”系列产品,2020年和2021年分别在开发区和乡镇推出政银担产品“园区保”和“振兴保”,主要支持方向为中小微和涉农企业,已支持企业250余户(次),累计投放贷款超10亿元。今年4月推出针对机器人产业的“领航保”,利率最高不超过LPR基准利率,同时给予企业1个点贴息。

下一步,武进区将以入选全国首批中央财政支持普惠金融发展示范区为契机,制订具有武进特色的普惠金融政策体系,完善运作机制,强化制度保障,提供多元化服务模式。坚持普惠金融发展与乡村振兴、区域产业发展相结合,以中小微企业和三农主体农业经营主体为主要实施对象,以点带面,逐步提高普惠金融延伸覆盖面和服务深入度。

CopyRight WuJin All Right Reserved     主办单位:常州市武进区人民政府办公室     地址:江苏省常州市武进区行政中心    邮编:213159
苏ICP备10217280号     苏公网安备32041202000001号     网站标识码:3204120012     联系我们   |   站点地图